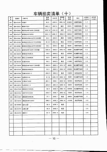
◆ 【心情随笔】 武进区级机关公车改革车辆拍卖清单 西马 2005.10.19 3592 阅读 3 评论 上一篇 书房好了 下一篇 今天居然在北航看到了鹞式 ◈ 02 评论 (3) 英雄 英雄无敌 2005.10.20 23:09 宝来是开的不是用来坐的,开的舒服,坐的很不舒服 西马 西马 2005.10.20 09:03 我们局的车子哇,提前离岗的老书记座的。这次宝来一共只有3部,挺抢手的。估计要拍到超过10万。 英雄 英雄无敌 2005.10.19 20:42 兄弟强烈建议把第二个bora1.8T AT搞下,才8.5w,10w拿下都值啊!好车 发表评论 昵称 邮箱 主页 评论内容 发布评论
评论 (3)
发表评论